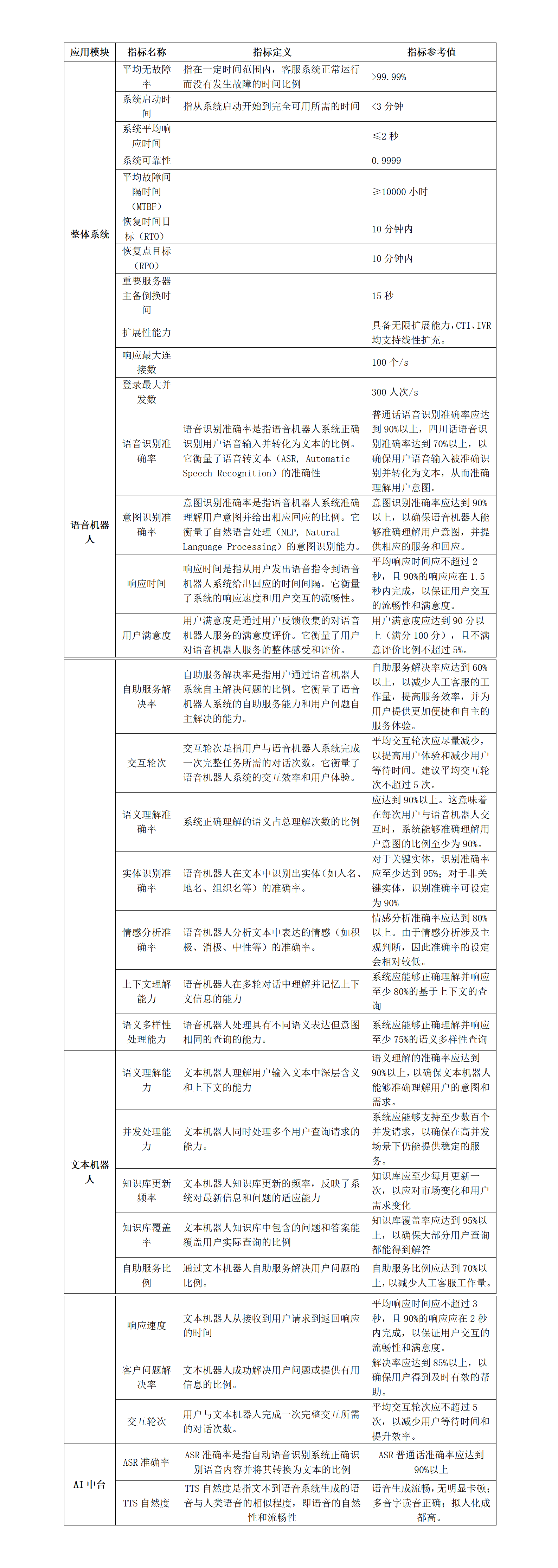
在智能客服领域,有一系列关键通用指标影响着服务质量与效率。本内容将深度解析这些指标,涵盖客户满意度、问题解决率、响应时间等,助您精准把握智能客服运营状况,为提升服务水平、优化业务流程提供关键指引 。

公众号
视频号
热门标签: 企业知识中台解决方案 汽车行业解决方案 保险行业解决方案 银行行业解决方案 12345解决方案 数字化营销解决方案 消费品制造行业解决方案
友情链接: 数字人 企业AI门户 全媒体呼叫中心 AI中台 飞音传呼 AI前台宝 全媒体智能客服 在线客服 智能坐席助手 工单系统