项目背景介绍
为提升河北航空客服中心接通率和服务水平,应对日益增长的业务需求,我司承接本项目智能客服系统开发建设。系统包括在线客服平台、智能知识库和智能文本机器人,实现官网、APP和微信的统一管理。自动解答旅客初步咨询,复杂问题快速转接至人工客服,提升服务效率。集成语音转译和语义理解,优化客服流程,增强客户体验,提供数据统计与分析功能,助力管理决策,符合民航局服务质量要求。
方案介绍
结合业务特点,打造了以下核心功能:
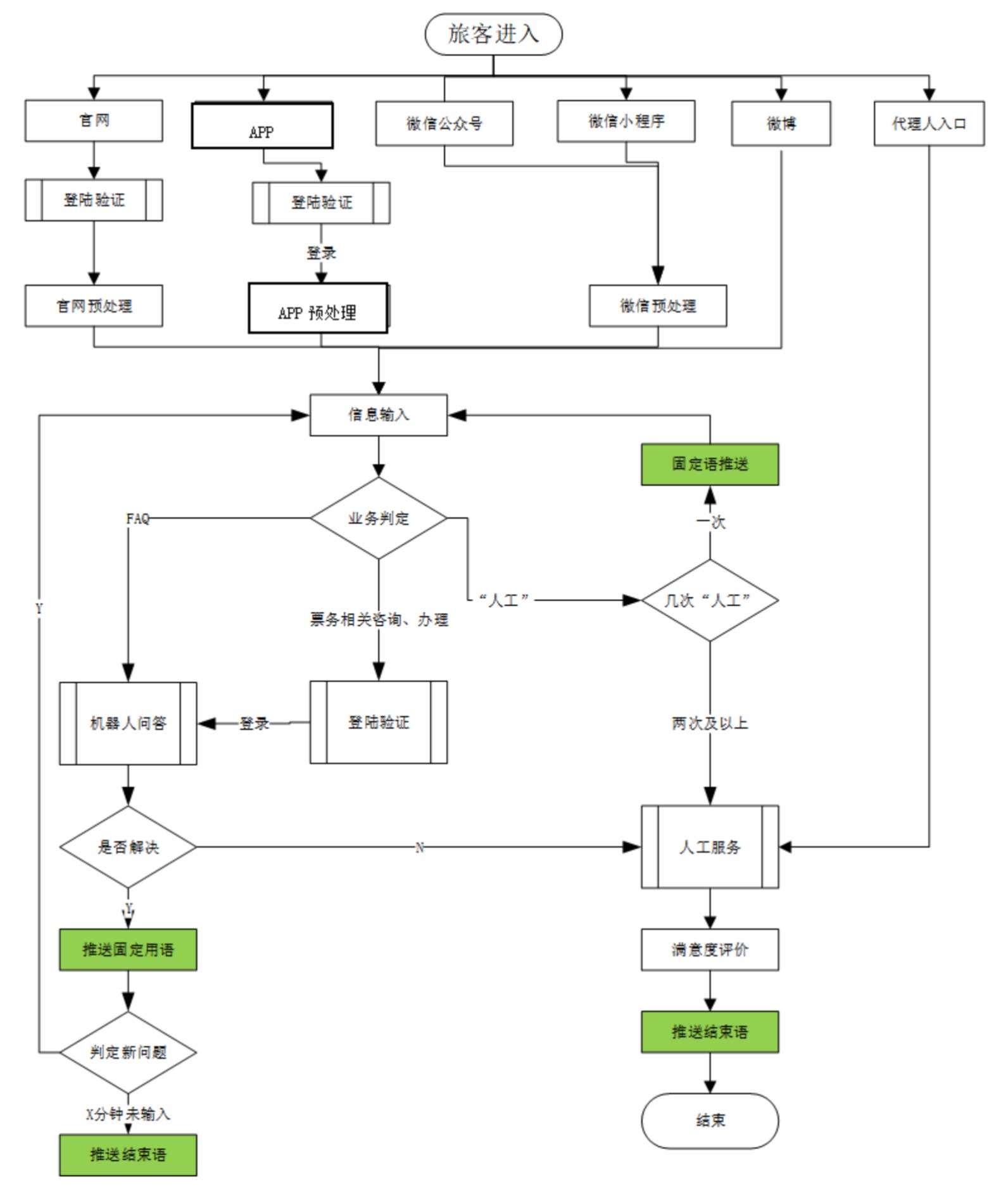
多渠道统一接入:支持官网、APP、微信小程序、微信公众号、代理人专线等渠道,实现统一排队和智能分配。
智能文本机器人:支持自然语言处理(NLP)、多轮对话、自助业务办理(如退改签、航班动态查询)。提供转人工功能,确保复杂问题无缝衔接。
智能知识库:集成业务知识、FAQ、流程指导,支持坐席快速检索。支持知识自动更新与优化,提升答案准确性。
数据分析与监控:实时监控坐席状态、机器人服务效果,生成多维报表辅助管理决策
业务流程

解决痛点
服务渠道分散:旅客咨询需通过电话、邮件等多渠道,响应效率低。
人工压力大:重复性问题占用大量坐席资源,高峰期接通率不足60%。
知识管理困难:业务知识更新滞后,坐席依赖经验,服务标准不统一。
数据孤岛:各渠道数据未打通,难以分析旅客需求。。
运营效果介绍
效率提升:智能机器人年处理咨询量超50万人次,占总量40%,人工坐席压力降低35%。高峰期接通率从60%提升至90%以上。
成本优化:相当于减少20名电话坐席,年节省人工成本约500万元。
体验改善:旅客满意度达92%,自助服务解决率提升至75%。多渠道统一响应,平均等待时间缩短至30秒以内。
管理智能化:通过数据报表实时监控服务指标,优化资源配置,坐席效率提升25%。
公众号
视频号